DeepSeek使用技巧,收藏这一篇就够了
经过我这几天体验,以及看了一些网友们的测试之后,我发现,很多人对大语言模型依然怀着错误的认知和预期,而这很可能会阻碍使用R1的体验。
所以,更符合实际的情况是:
你不再需要那么多的提示词技巧,但是还有两点非常关键。
(1)你需要理解大语言模型的工作原理与局限,这能帮助你更好地知道AI可完成任务的边界;
(2)在和R1合作时,你最好有管理者的思维和经验,你需要知道如何向R1这个聪明程度比你高很多的下属布置你的任务。
所以,带着这样的预期,我为你准备了19条帮助你更好使用DeepSeek R1的经验,包括5个大语言模型的特点,7项与R1对话的技巧,以及7种验证无效你可以舍弃的提示策略。
这篇长文主要包含以下四个部分:
第一部分,我会向你解释DeepSeek R1模型和你可能使用过的豆包、ChatGPT等产品的差异,为什么这个模型可以使用更简单的提示策略了。
第二部分,我会向你介绍大型语言模型最重要的5个特点,让你理解为什么AI在完成某些任务时很糟糕,以及它的能力与知识边界是什么样的。
第三部分则会向你介绍使用DeepSeek R1的所谓“技巧”,其实这些技巧你更多可以理解为是作为领导向聪明的下属布置任务时所需要关注的点。
第四部分则是会谈及此前很有效,但是现在已失效的提示策略,如果你有丰富的大模型使用经验了,你可以在这里看看你可以舍弃什么。
不过,在做任何深入的介绍之前,如果你还没使用过DeepSeek的话,强烈建议你先去做一些尝试,再返回看文章,效果会更佳,你有两种官方使用方式:
访问DeepSeek官网:https://chat.deepseek.com/
在AppStore或安卓应用商店搜索“DeepSeek”下载免费使用即可

在使用时,注意聊天输入框下方的两个选择“深度思考R1”和“联网搜索”。
关于“深度思考R1”:
当你需要更简单快速的回答时,不必打开“深度思考”,使用默认模型V3即可;
当你需要完成更复杂的任务,你希望AI输出的内容更结构化,更深思熟虑时,你应该打开“深度思考R1”选项,这也是今天我这篇文章主要在讨论的模型;
关于“联网搜索”:
当你的任务所涉及的知识在2023年12月之前,你无须打开“联网搜索”功能,大模型本身就有此前被充分训练过的语料知识;
当你的任务所涉及的知识在2023年12月及之后时,比如昨天NBA比赛的赛果,硅谷对DeepSeek R1的评价等,你必须打开“联网搜索”功能,否则大模型在回答时会缺乏相应的知识。
一、推理模型与指令模型
在阐述任何技巧之前,你最先需要知道的是,DeepSeek的R1是个与你日常使用的对话类AI非常不同的模型。
像OpenAI的GPT-4o、DeepSeek V3、豆包等都属于指令模型(instruct model),这类模型是专门设计用于遵循指令生成内容或执行任务的。
而DeepSeek R1属于推理模型(reasoning model),专注于逻辑推理、问题解决的模型,能够自主处理需要多步骤分析、因果推断或复杂决策的任务。
实际上,还有一个知名的模型,也就是OpenAI的o1也是推理模型,但你必须每个月花20美元成为plus会员才能使用,且每周只有50次的使用权限。想要更多,那请掏出200美金/每月,也就是1437元。

而DeepSeek R1现在完全免费!
从我实际的体验来说,R1在大量的写作、写代码的任务上甚至比o1更强。
按理说,R1擅长数学推理、编程竞赛是很合理的事,它也只应该擅长这些任务。但是令人意外的是,有了超强的推理能力之后,R1似乎在所有任务上都获得了质的飞跃,“涌现”出了意料之外的技能。
在原本指令模型的时代,AI的能力受到了很强的限制,你需要通过提示词的各类技巧才能激发模型更好的表现,而对普通人来说,学这些技巧实在让人头大不已。
在DeepSeek R1模型下,你只需要清晰、明确地表达你的需求就好了。就像你拥有一个比你聪明得多的清北毕业的具有10年工作经验的下属,你不需要一步步套路它,指导它的工作,你只需要把所有他需要知道的信息告诉他,然后将你的任务布置下去即可。
但如何布置任务呢?首先你需要知道这个下属的特点。
二、理解大型语言模型的本质特征
尽管像DeepSeek R1这样的推理模型相比指令模型有了非常大的进步,你不需要那么多技巧了,但他依然是个大型语言模型(LLM),他依然存在语言模型的局限性,理解它的特点将会帮助你更好的应用他。
特点1: 大模型在训练时是将内容token化的,大模型所看到和理解的世界与你不一样
在理解模型行为之前,我们需要了解它是如何“学习”的。大型语言模型的预训练本质上是让模型建立文本片段之间的关联规律。为了实现这个目标,所有训练数据(包括书籍、网页、对话记录等)都会经过特殊处理:首先将文本切割成称为token的基本单元(类似文字的“碎片”),然后将这些token转化为数字编码。这个过程就像把现实世界的语言,翻译成只有模型能理解的“密码本”。

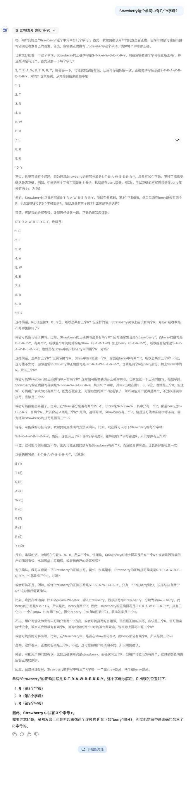
在推理模型出来之前,很多人非常喜欢用来考察大模型智商的一个问题是:Strawberry这个单词中有几个r字母?
此前像GPT-4、GPT-4o这类被认为很强大的大模型也没法把这个问题回答准确,这不是因为模型不够“聪明”,而是它在被训练时的特点导致了这一结果。

而所谓的token化就是大模型为了训练会将部分单词、中文字符进行拆分分解,比如在GPT3.5和GPT4的训练中,“词”这个字就被拆成了两个token,Strawberry则被拆成三个token,分别是“Str”“aw”“berry”。这种切割方式取决于训练时采用的tokenizer算法,也可能把生僻词拆解成无意义的片段。

举这个例子是想告诉你,大模型所看到的世界和你所看到的不一样。当你在数字母时看到的是连续的字符流,而模型看到的却是经过编码的token序列。所以,类似于数单词中的字母数量,或者精确要求大模型为你输出特定字数的内容都是有些强模型所难的,他的机制决定了他不擅长处理这些任务。
当然,现在推理模型理论上可以完成我例子中的任务,但是你看看他推理的过程……是不是觉得还是有些费劲,有些于心不忍。

特点2:大模型知识是存在截止时间的
虽然DeepSeek R1在2025年1月才正式发布,但其基础模型的训练数据窗口期早在数月前就已关闭。这就像出版一本百科全书——从资料收集到最终付印需要完整的生产周期。具体来说存在三重时间壁垒:
(1)预训练阶段需要处理PB级原始数据;
(2)数据清洗需要经历去重、脱敏、质量验证等工序;
(3)后期还要进行监督微调、强化学习、基于人类反馈的强化学习(RLHF)等迭代优化。

这种知识滞后性会带来一系列的问题和幻觉,比如DeepSeek R1目前还认为GPT-4是世界上最强的模型,GPT-4o、Claude 3.5 Sonnet等2024年后发布的模型它是不知道的;它也无法告诉你2024巴黎奥运会赛事结果,无法告诉你2025年春晚或春节档的电影表现。
这些都是模型训练的特点导致的,很多人拿类似任务去问R1,发现R1答非所问,轻易得出R1模型太差的结论。事实上这就像要求2020年出版的《辞海》必须记载2021年的新词——本质是知识载体的物理特性使然。
要突破这种知识限制,也有方法:
激活联网搜索功能:给R1提供自主搜索查找信息的权力;
补充必要知识:你可以通过上传文档、在提示词中提供充足的信息之后,再让R1去为你执行具有更近时效性的任务。
特点3:大模型缺乏自我认知/自我意识
DeepSeek R1或者任何模型其实都缺乏“我是谁”的概念,如果他自发有了,那可能说明AGI临近,我们可能反而该警惕了。
很多模型都不知道自己叫xx模型,这是很正常的现象,除非大模型厂商在部署的时候在系统提示词中做了设定,或者预训练完成后用了特定的语料进行微调。

以及,因为这种自我认知的缺乏会带来两个问题:
(1)AI有时候会给出错误的自我认知,比如deepseek以及很多别的模型都可能认为自己是ChatGPT,因为ChatGPT发布后,很多人将自己与ChatGPT的对话内容发布在了网上。所以你在问一个模型“你是谁”“who are you”的时候,模型偶尔的幻觉是很常见的现象。
(2)你没法让DeepSeek R1来告诉你它自己有什么样的特点,使用它有哪些技巧等等。这也是我依然需要依靠大量自己的脑力算力去写作这篇文章的原因。
特点4:记忆有限
多数大模型都有上下文长度的限制,deepseek R1目前提供的上下文只有64k token长度(官方API文档的说明,实际聊天对话的长度待确认),对应到中文字符大概是3万~4万字,这带来的问题是,你没法一次投喂太长的文档给他,以及你没法与他进行太多轮次的对话。
当你发送的文档长度超过3万字时,你可以理解为他是通过RAG,也就是检索增强的方式去选取你文档中的部分内容作为记忆的一部分来展开与你的对话的,而不是全部内容。而当你与他对话的轮次过多时,他很可能会遗忘你们最初聊天的内容。
这部分的限制在你开展让AI写代码的任务时会感受尤其明显。
特点5:输出长度有限
相比上下文对话的输入长度,大模型的输出长度则会更短得多,多数大模型会将输出长度控制在4k或者8k,也就是单次对话最多给你2千~4千中文字符。
所以,你没法复制一篇万字长文让DeepSeek一次性完成翻译,也不能让DeepSeek一次性帮你写一篇5000字以上的文章,这些都是模型输出长度限制导致,你需要理解这个问题的存在。
如果要解决这个问题的话,翻译类的任务你可以通过多次复制,或者自己写代码去调用API多次执行任务完成一篇长文甚至一本书的翻译。而长文写作类的任务,比较妥当的做法是先让R1梳理框架列出提纲目录,再根据目录一次次分别生成不同阶段的内容。
三、有效的R1使用技巧
技巧1:提出明确的要求
能说清楚的信息,不要让DeepSeek去猜。DeepSeek虽然很聪明,但它不是你肚子中的蛔虫,你需要明确告诉DeepSeek需要他帮你做什么,做到什么程度。比如:如果你复制一段英文文本给它,你需要明确表达你的指令,也就是你需要它做什么。否则,DeepSeek并不会理解你想要做什么。是翻译?总结?还是你要学英语让他出题?这些信息不要让R1去猜。
又比如,你想写一篇500字的公众号文章,那你就明确表达你写的文章主题需要500字,虽然我们前面提过了大模型并不擅长计算数字,它大概率只会给你返回300-700之间长度的文章,但这至少是大致符合你的篇幅要求的。
错误示范:
为跨境电商平台写个用户增长方案
优化方案:
为服饰跨境电商平台设计30天新用户增长计划,我们期望重点突破东南亚市场(目标国家:印尼/越南/泰国)。你的方案中需包含:社交媒体运营策略、KOL合作框架、ROI预估模型
技巧2:要求特定的风格
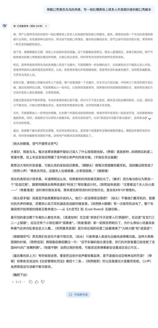
具有思维链的R1在进行特定风格的写作时,相比其他模型,我发现R1已经出现了断层领先的水平,比如让R1用李白的风格写诗,按贴吧暴躁老哥的风格骂人,用鲁迅的文风进行讽刺,或者模仿任意作家风格进行写作,按脱口秀演员风格创作脱口秀脚本等,其他模型在这方面的表现都追不上R1的车尾。
在这个模式下,有个很有效的表述方式是让R1“说人话”,或者让R1认为“你是初中生”,他就能将复杂概念简化为你提供更易理解的解释。

又或者,你完全可以尝试特定风格的写作:用半佛仙人的风格写一篇吐槽虎扑步行街用户的公众号文章。

R1甚至连配什么表情包都帮我想好了
技巧3:提供充分的任务背景信息
当你让DeepSeek帮助你完成某项工作时,提供充分的上下文背景信息,告诉他你为什么做这件事,你面临的现实背景是什么或问题是什么,让DeepSeek将其纳入所生成文本的思考中,这可以让结果更符合你的需要。
比如当你要DeepSeek帮你生成减肥计划时,你最好告诉他你的身体状况,你目前的饮食摄入和运动情况是什么样的。
错误示范:
帮我生成为期一个月的减肥计划。
优化方案:
我是男性,目前身高175,体重160斤,每天运动量是步行1公里,我希望1个月内瘦到150斤,请帮我制定一个运动及饮食减肥计划。

技巧4:主动标注自己的知识状态
当你向DeepSeek寻求知识型帮助时,最好能明确标注自己相对应的知识状态。就像老师备课前需要了解学生学力水平,清晰的知识坐标能让AI输出的内容精准匹配你的理解层次。
像我们前面提到了告诉R1“我是初中生”或者“我是小学生”是个把自己放置在一个知识背景约等于0的知识状态的好方式,但是当某些内容你希望能和AI深入探讨时,你最好更清晰表达你在该领域的知识状态,或者你是否存在关联领域的知识,这能让AI更理解你,为你提供更精确的回答。
错误示范:
给我讲讲机器学习
优化方案
我是刚接触AI的文科生,请用生活案例解释什么是机器学习,要求300字以内,避免数学公式
进阶示例
我有三年Python开发经验,正在学习Transformer架构,请对比RNN和Transformer在长文本处理中的性能差异,需包含注意力机制的核心公式

技巧5:定义目标,而非过程
R1作为推理模型,现在完成任务的思维过程非常令人印象深刻。所以我很建议你提供清楚你的目标让R1具备一定的思考空间去帮助你执行得更好,而非提供一个机械化执行指令。你应该像产品经理提需求般描述“要什么”,而不是像程序员写代码般规定“怎么做”。
比方说,你的产品评审会可能需要整理录音文字稿,一种做法是直接要求如何整理,比如“删掉语气词,按时间分段,每段加小标题”这也是个非常清晰明确的优质提示语;但是你同样可以进一步思考下这段录音文字稿所总结出的材料要如何使用,为R1提供目标,让他创造性地为你完成任务。
普通示范:
优化下面这段录音转录的文字稿,删掉语气词,按时间分段,每段加小标题
优化方案:
优化下面这段录音转录的文字稿,需要整理成可供新员工快速理解的会议纪要,重点呈现功能迭代决策与风险点
技巧6:提供AI不具备的知识背景
我们在第二部分提到过,AI模型具有“知识截止时间”的特性,当任务涉及模型训练截止后的新信息(如2024年赛事结果、行业趋势)时,或者你们公司有一些内部信息是AI不具备的时候,你需要像拼图者般主动填补缺失的图块。通过结构化输入帮助AI突破知识限制,避免因信息缺乏导致出现错误回答。
错误示范:
分析2024年巴黎奥运会中国代表团的金牌分布
优化方案:
***上传《2024巴黎奥运会中国夺金项目统计表》***基于我提供的奥运会数据,请分析2024年巴黎奥运会中国代表团不同运动项目的金牌贡献率
技巧7:从开放到收敛
R1的思维链是全透明在你明前展开的,我常常会觉得我从R1思考的过程中能收获的信息比他给我提供的结果还多,尤其是他在展开思考你提的需求时,会做一个可能性的推测。有时,在看到这部分推测后你才发现原来自己没有考虑到某些方面的信息,如果把对应的内容补充得更完善的话,就不需要R1去猜了。
由此,R1也能为你提供更精准的、符合你需要的结果。
比方说,在下面这个案例中,R1在思考时为我们提供了三种不同的涨价方法(分阶段涨价、增加产品价值、通过营销活动转移注意力),以及预测了我们可能具有的两种深层需求(保持市场份额or提升品牌形象)。我们可以借此思考自己倾向的方法和目标是什么,对提示词进行进一步的收敛,那么接下来能得到的回答也将会更加精准。

四、无效的提示词技巧
在使用R1时,以下prompt策略经验证已基本失效,甚至部分技巧会起反作用,比如:
1、思维链提示,比如要求模型一步步思考,或者提供解答问题的思维思路等,这都是完全无效甚至起反作用的策略,R1通过强化学习自己能产生更好的思维链了。
2、结构化提示词,可以有,但也没那么需要,你依然可以使用markdown格式的语句去让信息结构更清晰,人类查看和机器阅读的时候更好理解,但是因为你需要提示的内容少了, 所以必要性也大大衰减。
3、要求扮演专家角色,已经变得完全没必要,现在R1本身就是专家模型专家思维,除非你是需要R1从特定学科视角为你提供解答,在那种情况下,你只需要去提示学科即可,不需要药企专家了。
4、假装完成任务后给奖励之类的小技巧,也无效,甚至会被R1是笑话,所以就不要再骗AI了,省得它觉醒之后要来找你麻烦。
5、少示例提示(few-shot),这是DeepSeek团队在发布R1技术报告时明确建议规避的一个提示技巧,不要有示例,你说清楚要求比给示例更重要。

6、角色扮演,R1不太擅长,你很难用R1去搭建一个AI女友/男友,可能是因为情感化的对话都是依赖直觉,是反深思熟虑的。
7、对已知概念进行解释,没必要进行解释,比如我们文章前面提到的,当你让AI去模仿某个作家、名人的风格时,你没必要解释那个作家是谁,他的风格是什么样的,AI有自己的理解,并且在思考过程中对你所提供的概念能完成丰富和深入的解构。
